Home - Av解说

Av解说

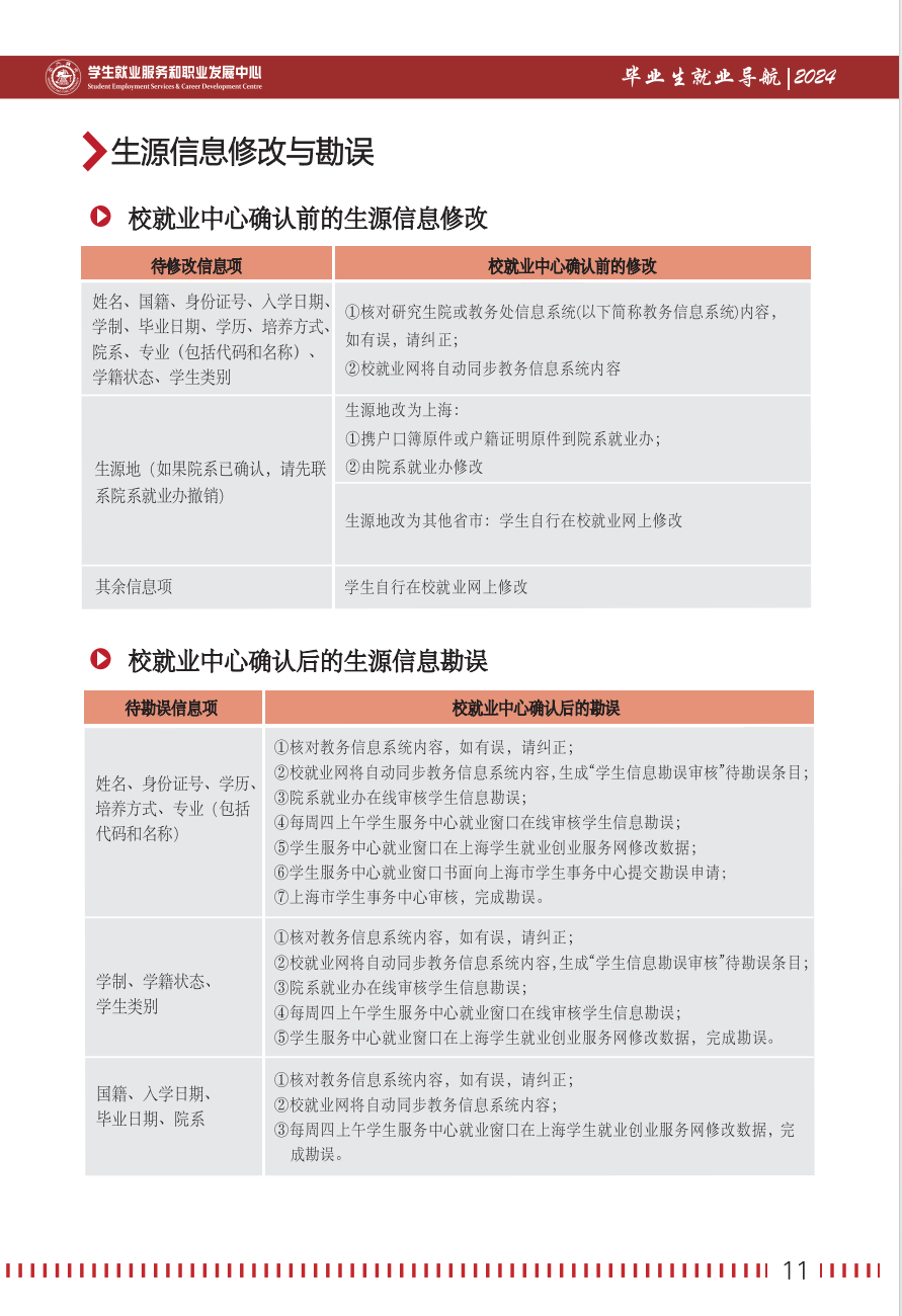
【办事流程】生源信息核对

发布时间:2024-08-11 阅读次数:827 分享:

顶部 主页